Cestode Scientific Name
| Species ID | 9852 |
|---|---|
| Order | Onchoproteocephalidea I |
| Family | |
| Subfamily | |
| Genus | Ophiotaenia |
| Species | nicoleae |
| Authority | Coquille & de Chambrier, 2008 |
| Taxonomic Status | |
| Valid Name | |
| Synonyms | |
| Genus Record | No |
| Type Species | |
| Verified | No |
| Verified By | |
| Citation(s) |
Coquille, S. C. and A. de Chambrier. 2008. Cairaella henrii gen. n., sp. n., a parasite of Norops trachyderma (Polychrotidae), and Ophiotaenia nicoleae sp. n. (Eucestoda: Proteocephalidea), a parasite of Thecadactylus rapicauda (Gekkonidae), in Ecuador. Folia Parasitologica 55: 197-206. (4688) Download PDF |
| Redescription | |
| Scientific Name Notes |
Record Data
| Date (MM/DD/YYYY) | Action | User Name |
|---|---|---|
| 08/04/2012 | Created | AJ Phillips, B. Barbeau |
| 10/16/2013 | Modified |
Type Host
| Host Class | |||||||
|---|---|---|---|---|---|---|---|
| Host Order | |||||||
| Host Family | |||||||
|
Type Host (Literal) |
|
||||||
|
Type Host (Valid) |
|
||||||
| Additional Host(s) | |||||||
| Site in Host | |||||||
| Host Notes |
Type Locality
| Country | |
|---|---|
| Body of Water | |
| Island(s) | |
| City/Region | |
| Coordinates | |
| DD Latitude | |
| DD Longitude | |
| Additional Localities | |
| Locality Notes |
Specimens
| Type Material | |
|---|---|
| Total Number of Type Specimens | |
| Voucher Material | |
| Specimen Notes |
Data are given as in original description unless otherwise indicated.
Global Cestode Database
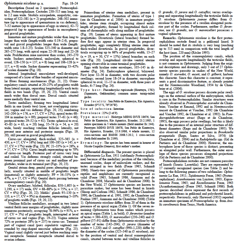
Figs. 1824. Ophiotaenia nicoleae sp. n., line drawings. Fig. 18. Scolex, dorsoventral view. Fig. 19. Holotype, mature proglottis in dorsal view (MHNG INVE 18676). Fig. 20. Paratype, gravid proglottis in ventral view (MHNG INVE 18678). Note that the cirrus is penetrating the vagina. Fig. 21. Paratype, cross-section at the level of anterior part of the pregravid proglottis (MHNG
INVE 18678). Fig. 22. Paratype, cross-section at level of the ovary (MHNG INVE 18678). Fig. 23. Holotype, vagina and cirrus-sac region, dorsal view (MHNG INVE 18676). Fig. 24. Paratype, eggs drawn in distilled water (MHNG INVE 18678). Abbreviations: ao apical organ; do dorsal osmoregulatory canal; em bilayered embryophore; lm internal longitudinal musculature; mg Mehlis gland; oe outer envelope; on oncosphere; ov ovary; ps discrete polar swelling; te testes; vi vitelline
follicles; vo ventral osmoregulatory canal; vs vaginal sphincter. Scale bars: Figs. 18, 22, 23 = 250 μm; Fig. 19 = 500 μm; Figs. 20, 21 = 1,000 mm; Fig. 24 = 50 μm.
Holotype: MNHG-INVE No. 18676 

