Cestode Scientific Name
| Species ID | 14129 |
|---|---|
| Order | Bothriocephalidea |
| Family | Triaenophoridae |
| Subfamily | |
| Genus | Anchistrocephalus |
| Species | ophicephalianus |
| Authority | Tseng, 1933 |
| Taxonomic Status | Synonym |
| Valid Name | Senga ophiocephalina (Tseng, 1933) Dollfus, 1934 |
| Synonyms | Anchistrocephalus polyptera Southwell, 1913; Polyonchobothrium ophiocephalinum (Tseng, 1933) Tadros, 1968 |
| Genus Record | No |
| Type Species | No |
| Verified | Yes |
| Verified By | |
| Citation(s) |
Tseng, S. 1933. A study of the cestode parasites of fishes. [In Chinese]. Journal of Science, National University of Shantung 1(2): 327-350. (467) Download PDF |
| Redescription | |
| Scientific Name Notes |
Record Data
| Date (MM/DD/YYYY) | Action | User Name |
|---|---|---|
| 06/22/2020 | Created | B. Barbeau |
| 06/22/2020 | Modified | B. Barbeau |
| 11/11/2020 | Modified | B. Barbeau |
| 07/12/2021 | Modified | R. Kuchta |
Type Host
| Host Class | Actinopterygii | ||||||
|---|---|---|---|---|---|---|---|
| Host Order | Anabantiformes | ||||||
| Host Family | Channidae | ||||||
|
Type Host (Literal) |
|
||||||
|
Type Host (Valid) |
|
||||||
| Additional Host(s) | |||||||
| Site in Host | intestine | ||||||
| Host Notes |
Type Locality
| Country | China |
|---|---|
| Body of Water | |
| Island(s) | |
| City/Region | |
| Coordinates | |
| DD Latitude | |
| DD Longitude | |
| Additional Localities | |
| Locality Notes |
Specimens
| Type Material | |
|---|---|
| Total Number of Type Specimens | |
| Voucher Material | |
| Specimen Notes | -not located |
Data are given as in original description unless otherwise indicated.
Global Cestode Database
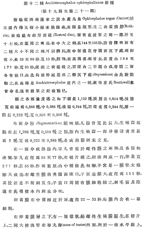
Plate VII. Fig. 19. Scolex of Anchistrocephalus ophicephalianus n. sp. Fig. 20. Vertical view of scolex of Anchistrocephalus ophicephalianus, n. sp., showing arrangement of hooks. Fig. 21. Horizontal sections of partly mature segments of Anchistrocephalus ophicephalianus, n. sp. 

