Tapeworm Species Details

Prochristianella mattisi Schaeffner & Beveridge, 2013
Trypanorhyncha: Eutetrarhynchidae
New Search Duplicate Record Edit Record

Cestode Scientific Name

Species ID 12741
Order Trypanorhyncha
Family Eutetrarhynchidae
Subfamily
Genus Prochristianella
Species mattisi
Authority Schaeffner & Beveridge, 2013
Taxonomic Status Valid
Valid Name
Synonyms
Genus Record No
Type Species No
Verified Yes
Verified By B. Schaeffner
Citation(s)

Schaeffner, B. C. and I. Beveridge. 2013. Prochristianella mattisi sp. n. (Trypanorhyncha: Eutetrarhynchidae) from the wedgenose skate, Dipturus whitleyi (Rajiformes: Rajidae), from Tasmania (Australia). Folia Parasitologica 60(3): 257-263.

(6202) Download PDF

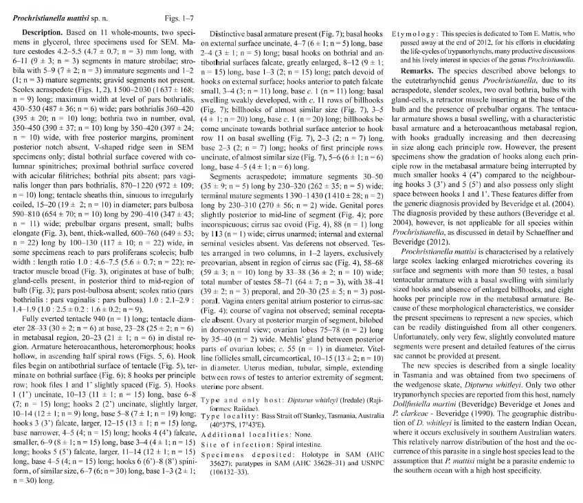
Redescription
Scientific Name Notes

Record Data

Date (MM/DD/YYYY) Action User Name
10/18/2013 Created B. Barbeau
08/20/2014Modified
05/30/2017ModifiedK. Herzog
07/27/2017ModifiedK. Herzog

Type Host

Host Class Elasmobranchii
Host Order Rajiformes
Host Family Rajidae
Type Host
(Literal)
Genus Dipturus
Species whitleyi
Subspecies
Type Host
(Valid)
Genus Spiniraja
Species whitleyi
Subspecies
Additional Host(s)
Site in Host spiral intestine
Host Notes

Type Locality

Country Australia
Body of Water Bass Strait off Stanley
Island(s) Tasmania
City/Region
Coordinates 40º37'S, 17º43'E
DD Latitude
DD Longitude
Additional Localities
Locality Notes

Specimens

Type Material SAM AHC 35627 (holotype); SAM AHC 35628-31, USNPC 106132-33 (paratypes)
Total Number of Type Specimens Based on 11 whole-mounts, 2 specimens in glycerol, 3 specimens used for SEM
Voucher Material
Specimen Notes
Data are given as in original description unless otherwise indicated.